중국계 캄보디아 범죄조직 프린스 그룹 범죄 보고서
- Alfred 정현 Kim

- 10월 17일
- 6분 분량

이 보고서는 미국 뉴욕동부연방지검(EDNY)이 2025년 10월 14일 제출한 공소장 및 몰수청구서(United States v. Approximately 127,271 Bitcoin) 을 근거로 작성됐다.
《중국계 프린스 그룹의 범죄일지》
Ⅰ. 사건 개요
미국 뉴욕 동부연방지검은 2025년 10월 14일, 중국계 사업가 ‘첸즈(Chen Zhi, 일명 Vincent)’ 와 그가 설립한 캄보디아의 프린스 그룹(Prince Holding Group) 을 국제적 범죄조직(Transnational Criminal Organization)으로 지정하고, 약 127,271 비트코인(BTC) 당시 시가 약 85억 달러(한화 약 11조 원) 상당 — 을 범죄수익으로 몰수하기 위한 민사 몰수소송(Civil Forfeiture Action) 을 제기했다.
첸즈는 중국, 캄보디아, 바누아투, 세인트루시아, 키프로스의 국적을 동시에 보유하고 있으며, 싱가포르·영국·대만 등지를 오가며 활동해왔다.미국 정부는 그가 프린스 그룹을 위장된 재벌형 범죄조직 으로 이용해,
전 세계를 대상으로 한 암호화폐 투자 사기,
강제노동 인신매매 및 감금,
자금세탁 및 해외 뇌물 제공 등을 통해 수십억 달러 규모의 불법수익을 취했다고 밝혔다.
Ⅱ. 범죄조직의 구조와 활동
프린스 그룹(Prince Holding Group)
표면상 부동산·금융·호텔·은행 사업을 하는 대기업으로 위장.
실제로는 ‘Pig-butchering(돼지 도살)’형 암호화폐 투자 사기를 전담하는 강제노동형 사이버사기 단지를 운영.
피해자는 미국, 유럽, 아시아 등 70여 개국에 걸침.

조직적 강제노동 및 감금
캄보디아 전역에 최소 10곳 이상의 ‘스캠 컴파운드(사기 단지)’ 운영.
인신매매된 청년들이 감금 상태에서 사기 문자·SNS 투자 권유 업무를 수행.
대표적 시설:
시하누크빌 ‘진베이 호텔 컴파운드’
크레이톰 ‘골든 포춘 테크놀로지 파크’
깜퐁스퓨 ‘망고파크’

조직의 핵심인물
첸즈(Chen Zhi) — 프린스 그룹 회장, 전체 사기 시스템 설계자.
공모자 1~7 (Co-conspirators 1–7) — 각국 국적의 고위 간부로, 부동산·은행·가상화폐 거래소·채굴회사 등을 분담 운영.
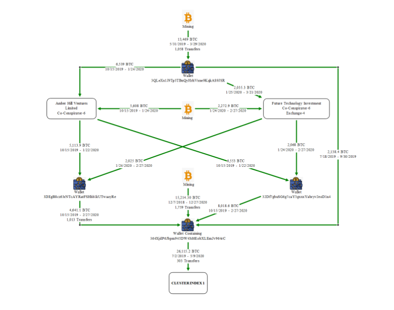
관련 법인: Prince Bank, Awesome Global Investment Group, Warp Data (라오스), Lubian Mining (중국·이란), Amber Hill Ventures (BVI) 등.
Ⅲ. 주요 범죄 행위
암호화폐 사기 (Pig-butchering Scam)
허위투자 앱·SNS 대화로 피해자 유인 → 가짜 수익 표시 → 추가 투자 유도 → 인출 차단 후 잠적.
뉴욕 브루클린 지부(Brooklyn Network) 를 통해 미 시민 약 250명으로부터 1,800만 달러 탈취.
피해자 자금은 뉴욕·퀸즈의 유령회사 계좌를 거쳐 프린스 그룹으로 송금.
자금세탁
전문 세탁조직(‘Money Houses’) 및 내부 계열사를 통한 ‘BTC 세탁’.
Warp Data, Lubian Mining 등 채굴업체를 ‘합법적 수익원’으로 위장.
‘Spraying & Funneling’ 방식으로 수천 개 지갑에 분산 후 재집약, 추적 불가능화.
일부 자금은 피카소 회화, 요트, 사치품, 외국 고위관료 뇌물로 사용.
국제적 부패 및 폭력
중국 공안(MPS), 국가안전부(MSS) 관계자에게 뇌물 제공.
단속 정보 사전 입수 및 현지 경찰과 공모.
내부 배신자에 대한 폭행·납치·보복 사례 다수.

Ⅳ. 자산 몰수 및 제재 조치
몰수 대상
127,271 BTC (25개 암호화폐 지갑에 분산)FBI 분석 결과, 대부분이 사기·채굴·세탁 과정을 거쳐 첸즈 개인 지갑(Chen Wallets) 으로 귀결됨.
각 주소는 미국 정부가 확인 후 현재 연방 관리하에 보관 중.
제재
2025년 10월 14일:미국 재무부 해외자산통제국(OFAC)은 Prince Group Transnational Criminal Organization(TCO) 을 제재목록(SDN List)에 등재.
모든 미국 내 자산 동결, 미국인 또는 미국 내 기관의 거래 금지 조치 발동.
Ⅴ. 법적 절차
형사 기소:2025년 10월 8일, 뉴욕동부연방 대배심이 첸즈(Chen Zhi) 를
전신사기 공모죄 (18 U.S.C. §1349)
자금세탁 공모죄 (18 U.S.C. §1956(h))로 기소.
민사 몰수소송:2025년 10월 14일 제출된 ‘127,271 비트코인 몰수 청구서’ 에서,해당 암호화폐를 범죄수익으로 간주해 몰수 및 압류 절차 개시.
Ⅵ. 결론 및 전망
첸즈가 주도한 프린스 그룹 사건은 아시아 최대 규모의 사이버금융범죄로 평가된다.본 사건은 단순한 사기 사건을 넘어,
중국계 자본의 범죄화된 확장 네트워크,
캄보디아 및 동남아 국가들의 부패구조,
암호화폐의 글로벌 세탁 시스템 이 교차하는 ‘신형 초국가적 범죄 모델’ 을 보여준다.
미국 정부의 이번 기소는 단순한 법집행을 넘어,중국계 자본 네트워크가 전 세계 디지털 금융시스템을 통해 구축한 ‘비공식 권력망’ 을 겨냥한 제재이자 경고로 해석된다.
Ⅶ. 프린스 그룹 범죄 네트워크 구조도 (Organizational Chart)
1. 최고지휘부 (Central Command)
첸즈(Chen Zhi, “Vincent”)
프린스 그룹(Prince Holding Group) 회장 겸 최고 책임자.
다중국적(중국, 캄보디아, 바누아투, 세인트루시아, 키프로스).
그룹 전체의 자금 흐름·채굴 네트워크·외교 커넥션을 직접 통제.
OFAC 제재 핵심 인물로 지정됨.
공모자 1~7 (Co-Conspirators 1–7)
각국의 프린스 계열사 CEO 및 금융 담당.
자금세탁·뇌물·폭력조직 관리·온라인 사기 운영 담당.
2. 핵심 사업 및 세탁 축 (Major Operational Arms)
구분 | 기업명 | 역할 | 소재지 |
부동산 | Prince Real Estate / Huan Yu Group | 위장된 합법 사업체 | 캄보디아 |
금융 | Prince Bank | 불법 자금 유통창구 | 캄보디아 |
투자 | Awesome Global Investment Group | 카지노, 부동산, 엔터테인먼트 위장 | 싱가포르 |
기술 | Warp Data Technology Lao Sole Co., Ltd. | 비트코인 채굴소 운영 | 라오스·텍사스 |
채굴 | Lubian Mining | 중국·이란 지역 채굴, BTC 세탁 통로 | 중국 |
세탁 | Amber Hill Ventures, FTI, LBG | 버진아일랜드·케이맨 군도 기반 페이퍼컴퍼니 | 해외 조세피난처 |
3. 범죄 실행 부문 (Field Operations)
Scam Compounds (사기 노동단지)
캄보디아 전역 10여 곳 운영.
수천 명의 인신매매 피해자 강제노동.
내부 문서에서 각 건물별 “사기 유형”(예: ‘중국 시장용’, ‘미국 시장용’) 명시.
브루클린 네트워크 (Brooklyn Network)
뉴욕·퀸즈 지역 은행계좌 이용.
미 시민 250명 이상 대상, 1,800만 달러 탈취.
허위투자앱 “Trading Platform-1”을 통해 자금 송금 유도.
Ⅷ. 미국 내 피해자 사례 요약 (U.S. Victim Case Summary)
Victim-1 (캘리포니아 거주자)
SNS에서 ‘가짜 투자전문가’ 접촉 → USDT 40만 달러 송금.
자금은 ‘0x1e’ → ‘0x83’ → ‘0x34’ → ‘0x77’ 주소로 이동.
FBI 추적 결과, 마지막 주소는 첸즈의 개인 지갑군(Chen Wallets)에 연결됨.
브루클린·퀸즈 피해자 250명
허위 ‘외환거래’ 플랫폼으로 총 1,800만 달러 손실.
일부 피해자는 잔액 인출 요청 시 ‘세금 납부’ 요구받음.
FBI, 2022년 여름부터 추적 시작 → 2025년 몰수청구로 귀결.
Ⅸ. 중국 정부와의 연계 분석
공안·국가안전부 연계
2023년 5월, 첸즈 측 공모자가 중국 공안(MPS) 간부에게 “단속 전 정보 제공” 대가로 뇌물 제공.
MSS(중국 국가안전부) 관계자에게도 “단속 전 통보”를 약속받은 기록 존재.
내부 회의록에 “MPS, MSS와 협의 완료” 언급.
외교 커버 및 여권 확보
2020년, 외국 고위관료에게 300만 달러 요트 선물 → ‘외교여권(Diplomatic Passport)’ 획득.
이를 이용해 2023년 4월 미국 입국.
중국 내 자금이동 통로
Exchange-1(중국 거래소) 를 통해 수천 BTC 세탁.
미국 사법당국이 법적 요청을 보내도 중국 정부는 협조하지 않음,이로 인해 “Exchange-1은 해외 범죄자들의 세탁 중심지”로 명시됨.
Ⅹ. 결론: 프린스 그룹 사건의 지정학적 의미
이 사건은 단순한 사기 사건을 넘어중국계 자본이 ‘범죄·기술·정치·외교’를 통합한 초국가적 지배 시스템을 구축했음을 드러낸다.첸즈의 프린스 그룹은 “국가 권력과 범죄 자본이 결탁한 새로운 형태의 제국적 네트워크”이며,그 핵심은 가상화폐 생태계를 이용한 글로벌 전쟁경제(戰爭經濟) 모델이다.
미국은 이를 국가안보 위협(National Security Threat) 으로 규정하고,첸즈 일당을 테러 및 인신매매, 사이버범죄 복합체로 제재함으로써“중국계 글로벌 금융망”에 대한 실질적 첫 타격을 가했다.
XI. 초한전 관점에서 본 프린스 그룹 사건
(The Prince Group Case as a New Model of Unrestricted Warfare)
1. 초한전의 기본 원리
1999년 중국 인민해방군 대령 차오량(喬良)과 왕샹쑤이(王湘穗)는 저서 《초한전(超限戰)》에서“전쟁의 경계는 사라졌으며, 금융·네트워크·무역·언론·법률·범죄가 전장의 일부가 된다”고 선언했다.이 이론의 핵심은 “총을 쏘지 않는 침략”이다.
“총탄 없이 국가를 무너뜨릴 수 있다면, 그것이 최고의 전쟁이다.” — 《초한전》 中
첸즈의 프린스 그룹은 바로 이 원리의 실전형(實戰型) 버전이다.무기를 든 군인이 아닌, 기업·사기·가상화폐·인신매매가 결합된‘디지털 민병대형 전쟁경제’ 구조를 형성했다.
2. 초한전의 실행 수단: 범죄를 통한 외화 탈취
프린스 그룹은 캄보디아, 라오스, 미얀마, 이란 등에 걸쳐‘Pig-butchering Scam’을 통해 서방 국가의 달러와 코인을 대규모로 탈취했다.
이 구조는 국가적 승인 또는 방조 하에 운영된 경제전(經濟戰) 의 형태를 띤다.
인신매매·사기·채굴·세탁이 “한 개의 명령 체계” 아래 작동.
피해자는 주로 미국·유럽 시민, 즉 서방의 금융자산.
탈취된 코인은 중국 기반 거래소(Exchange-1)로 유입 → 위안화·금·부동산 등 실물자산으로 전환.
이는 “달러의 역류(Reverse Dollar Flow)”, 즉 서방의 금융체계에 대한 침식으로 작동.
3. 외교적 차원의 보호막
첸즈는 중국 공안부(MPS) 와 국가안전부(MSS) 관계자에게 직접 뇌물을 주고단속정보를 사전에 입수했다.
“범죄자 개인의 부패”가 아닌 국가기관과의 상호보호 구조로서,‘국가-범죄 융합체(State–Crime Hybrid)’라는 초한전적 특징을 갖는다.
첸즈가 “외교여권(diplomatic passport)”을 보유한 것은단순한 편의가 아니라 국가 공작원 수준의 신분보장 장치였다.
이러한 네트워크는 중국 정부가 부인하더라도,“공식 권력과 비공식 범죄망의 공생”이 이미 구조화되어 있음을 드러낸다.
4. 사이버–금융–인신매매 복합체: ‘회색지대 전쟁(Grey-Zone Warfare)’
프린스 그룹은 군사적 개입 없이 국가의 경제와 인권 체계를 마비시키는하이브리드 범죄–전략 시스템이었다.
암호화폐 거래를 통한 미국 금융시장 침투
인신매매 및 노동착취로 저비용 사기산업 유지
뇌물·외교 여권으로 법적 제재 무력화
이 모든 것이 중국의 초한전 교리 중 “비대칭 지배권 확보(asymmetric dominance)” 모델과 일치한다.
즉, 프린스 그룹은 단순 범죄조직이 아니라중국 공산당의 실험적 전쟁경제 모델이었다고 해석된다.
XII. 동아시아 노출 구조 분석 (Exposure of East Asia)
1. 캄보디아: 중국의 ‘경제 식민지형 전진기지’
2010년대 이후 중국 자본이 대규모 부동산 개발 명목으로 진입.
프린스 그룹, 시하누크빌 일대를 ‘스캠 산업단지’로 전환.
현지 정부 및 경찰은 모두 중국계 투자와 연계, 사실상 통제 불능 상태.
2. 라오스·미얀마: 채굴과 인력공급 기지
라오스 Warp Data 채굴소 → 미국 텍사스까지 자금세탁 라인 연결.
미얀마 북부는 ‘전기 절도형 채굴장’ 다수 운영.
현지 군벌과 중국계 기업이 협력, “반(半)공식적 범죄경제권” 형성.
3. 미국의 대응 및 향후 확산 전망
FBI, Treasury, DOJ가 연계된 첫 대규모 몰수 성공사례.
이후 미 의회는 “Digital Fraud and Trafficking Sanctions Act (DFTSA)” 제정 검토 중.
그러나 Exchange-1(중국 거래소) 와 같은 제도권 밖 플랫폼이 남아있는 한,동일한 모델은 동남아와 아프리카로 확산 가능성이 높다.
XIII. 결론: ‘프린스 모델’의 본질
첸즈와 프린스 그룹은 “디지털 초한전(超限戰)의 실전형 모델”이다.그들의 목표는 단순히 부를 축적하는 것이 아니라,서방의 금융·법치·인권 체계를 내부에서 붕괴시키는 시스템적 침투였다. 이 사건은 중국 정부의 초한전 교리가이미 경제, 금융, 디지털, 범죄, 외교 전선으로 현실화되었음을 보여준다.따라서 프린스 그룹 사건은“제3차 세계대전의 비가시적 개전(開戰)”으로 규정될 수 있다.





댓글